采购招标

您现在的位置是:首页 >>采购招标 >>招标公告

采购招标
招标公告
中标结果公示

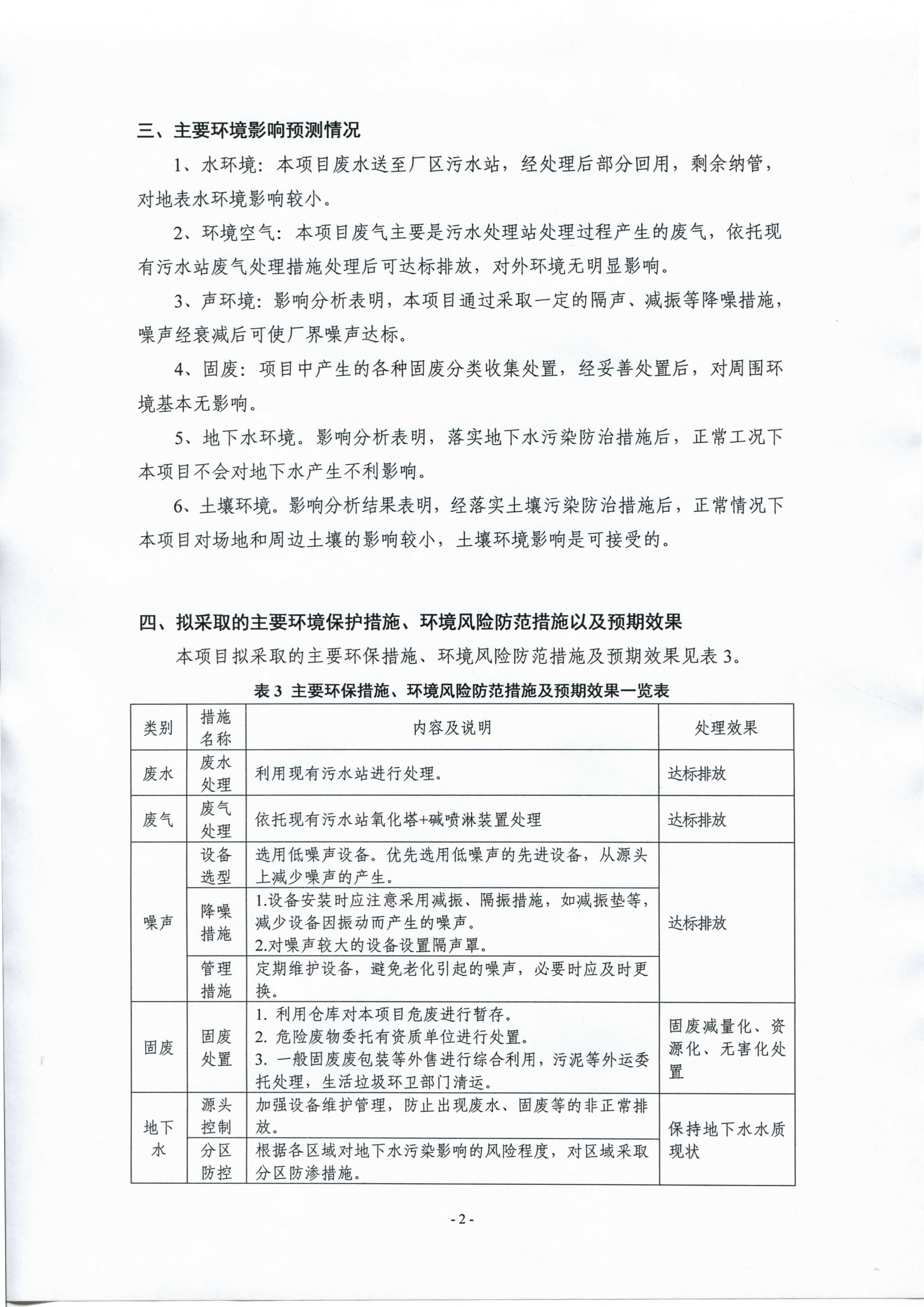
beat365 新8号机和新20号机升级技改项目 环境影响评价公告信息

    发布时间:2023-04-16    阅读数:

beat·365(中国)唯一官方网站 © 版权所有 浙ICP备05024296号 技术支持:嘉兴市中科科技开发服务有限公司